企业动态

重庆林投公司科研人员领衔在SCI期刊发文

发布时间:2026-02-26  来源:

近日,由重庆林业投资开发有限公司牵头,联合国家储备林研究院、中国林业集团有限公司、东北林业大学等单位共同完成的一项研究成果,在国际学术期刊《Frontiers in Plant Science》(中文名《植物科学前沿》,JCR分区二区,影响因子4.8)正式发表。该研究题为《Genome-wide identification and expression profiling of the U-box gene family in poplar under salt stress》(杨树U-box基因家族的全基因组鉴定及其在盐胁迫下的表达谱分析),首次系统揭示了杨树U-box基因家族的成员构成、进化特征及其在盐胁迫下的潜在功能。

box基因家族是一类编码E3泛素连接酶的重要基因家族,广泛参与植物生长发育、信号转导及逆境胁迫响应等生物学过程。已有研究表明,U-box蛋白在拟南芥、水稻、小麦等作物中调控盐碱、干旱等非生物胁迫反应。然而,该基因家族在重要用材树种——杨树中的系统鉴定及其在盐胁迫下的表达调控机制尚未得到充分解析。

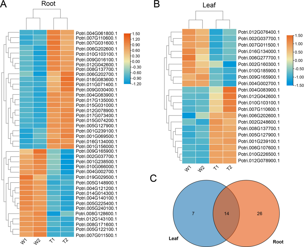
杨树是我国重要的用材林和生态修复树种,三北防护林工程等重大项目中广泛栽种,但其生长常受土壤盐碱化威胁。本研究首次在毛果杨全基因组中鉴定出103个U-box基因家族成员(PtrPUBs),系统分析了其进化关系、基因结构、保守基序、启动子顺式作用元件、染色体分布、基因重复事件及跨物种共线性。研究发现,该家族成员在18条染色体上分布不均,片段重复是其扩张的主要驱动力,且与双子叶植物共线性关系更密切。启动子区富含与激素信号(如ABA、MeJA)、非生物胁迫(如干旱、低温、盐胁迫)及生长发育相关的顺式调控元件。组织特异性表达分析显示,PtrPUBs在根、茎、叶中呈现差异化的表达模式。在盐胁迫(150 mM NaCl)处理下,共筛选出40个在根中差异表达的基因(23上调、17下调)和21个在叶中差异表达的基因(12上调、9下调),其中14个基因在根和叶中均显著响应盐胁迫。qRT-PCR验证结果与转录组数据高度一致,表明这些U-box基因可能在杨树盐胁迫响应中发挥关键调控作用。

该论文第一完成单位为重庆市林业投资开发有限责任公司,公司科研人员董智为第一作者,罗廉和安一博为该论文共同通讯作者。此项研究得到重庆市科学技术局博士直通车项目和中国科协青年人才托举工程的资助。该研究不仅从分子层面深化了对杨树耐盐机制的认识,也为国家储备林建设工程提供了重要的理论支撑。作为国家木材战略安全的重要保障,国家储备林建设对林木种质的抗逆性提出了更高要求。本研究筛选出多个在盐胁迫下显著响应的U-box基因,为今后定向培育耐盐碱杨树新品种、提升林地生产力奠定了科学基础,对推动国家储备林提质增效、保障木材战略安全具有积极意义。

研究团队表示,下一步将聚焦关键PtrPUB基因的功能解析,通过转基因技术验证该基因在盐胁迫耐受中的具体作用机制,并探索其在杨树抗逆育种中的应用潜力。

相关信息
Produced By CMS 网站群内容管理系统 publishdate:2026-04-08 14:37:50