中国林业网站群
|
企业邮箱
|
简体
繁体
企业概况
董事长致辞
企业简介
组织机构
管理团队
发展战略
发展历程
成员单位
新闻中心
企业动态
集团要闻
国资动态
一线动态
系统动态
企业公告
招标公告
经营发展
造林绿化
森林经营
种子种苗
木材贸易
森林康养
营林机械
林业碳汇
林下经济
经营业绩
党建工作
党建动态
学习贯彻党的二十届四中全会精神
学习教育
党纪学习教育
主题教育
党史学习
纪检监察
学习园地
企业文化
企业形象
企业愿景
林投风采
人力资源
人才战略
人事招聘
人事公告
文件下载
首页
>
新闻中心
>
招标公告
新闻中心
企业动态
集团要闻
国资动态
一线动态
系统动态
企业公告
招标公告
招标公告
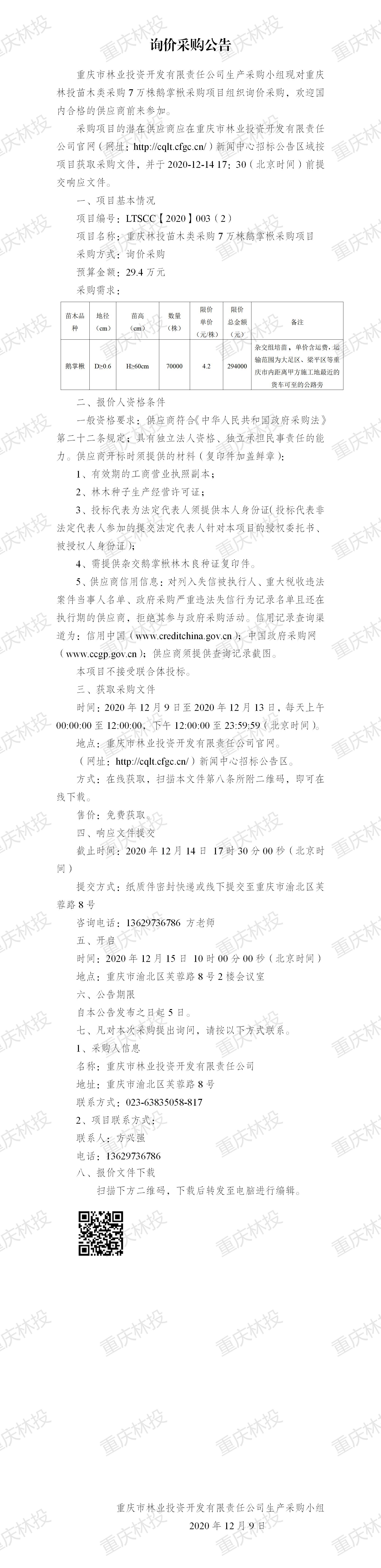
询价采购公告·LTSCC[2020]003(2)
发布时间:
2020-12-11
来源:
打印本页
相关信息